带有低音提升电路的10W音频放大器
带有低音提升电路的10W音频放大器

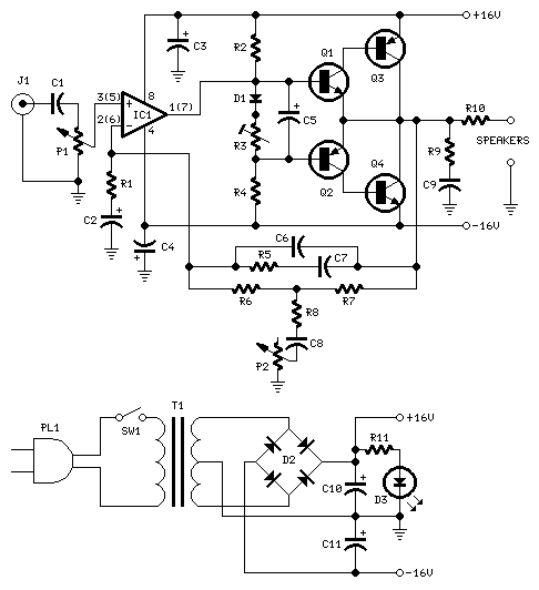
零件:
P1 22K 电位器(同轴电位器/立体声)
P2的100K 电位器(同轴电位器/立体声)
820R 1/4W电阻R1
R2,R4,R8 4K7 1/4W电阻
R3 500R 1/2W金属陶瓷微调
R5 82K 1/4W电阻
R6,R7 47K 1/4W电阻
R9 10R 1/2W电阻
R10 R22 4W电阻(绕线)
C1,C8 470NF 63V涤纶电容器
C2,C5 100uF的25V电解电容器
C3,C4 470UF 25V电解电容器
C6 47PF 63V陶瓷或聚苯乙烯电容器
C7 10nF的63V涤纶电容器
C9 100nF的63V涤纶电容器
D1 1N4148 75V 150mA的二极管
IC1 NE5532低噪声双运算放大器
Q1 BC547B 45V 100MA NPN晶体管
Q2 BC557B 45V 100MA PNP晶体管
Q3 TIP42A 60V 6A PNP晶体管
Q4 TIP41A 60V 6A NPN晶体管
J1 RCA音频输入插座
供电部分:
1/4W电阻R11 1K5
C10,C11 4700UF 25V电解电容器
D2 100V 4A二极管桥
D35毫米。 红色LED
T1 220V,12 + 12V,24-30VA电源变压器
PL1电源插头
SW1单刀单掷(SPST)电源开关
评论:
此设计是基于18瓦音频放大器,主要是为了满足开发要求,制作时无法找到TLE2141C芯片。改为使用广泛的NE5532双运放集成电路,但是其功率输出将被限制在9.5 - 11.5W范围内,电源电压不能超过±18V。
由于这种放大器经常被用来驱动小音箱,而牺牲了低音频率范围。因此,为了克服这个问题,低音提升控制插在放大器的反馈回路中,没有质量损失。低音增益曲线最高可以达到16.4分贝50HZ。
在任何情况下,放大器的频率响应显示了温和的增益曲线,即使当低音控制完全逆时针旋转:0.8分贝@ 400Hz的,4.7分贝@ 100Hz和6分贝@ 50HZ(简称1KHZ)。
附注:
可以直接连接到CD播放机,调谐器和录音机。
示意图显示仅左声道,但C3,C4,IC1和电源是常见的两个通道。
括号中的数字显示IC1的右声道引脚连接。
P2的日志类型,确保低音提升更加线性的调节。
不要超过18 + 18V电源。
Q3和Q4,必须安装在散热片。
D1必须在接触热同季。
静态电流(最好与AVO米与Q3发射极串联)并不重要。
设置的音量控制到最小,R3至其最小的阻力。
上电电路和调整R3读取约20到25mA的电流图。
等待约15分钟,看,如果目前的变化,必要时调整。
正确的接地是非常重要的,以消除嗡嗡声和接地环路。 在相同的点连接的接地侧的J1,P1,C2,C3,C4。 输出地连接C9。
然后分别连接在电源地输入和输出地。
技术数据:
输出功率:10瓦RMS @ 8欧姆(1kHz正弦波)
灵敏度:115至180mV输入10W输出(取决于P2控制位置上)
频率响应:见上评论
总谐波失真@ 1KHZ:0.1W 1W 10W 0.005%0.004%0.009%
@ 100Hz的总谐波失真:0.1W 1W 10W 0.012%0.007%0.009%
总谐波失真10KHz频率:0.1W 1W 0.01%10W 0.018%0.056%
总谐波失真@ 100Hz和全面提升:1W 0.015%10W 0.03%
最大。 低音提升为1KHz:400Hz的=5分贝; 200Hz的=7.3分贝; 100Hz的=12分贝; 50HZ =16.4分贝; 30Hz的=13.3分贝
