太阳能供电的光控LED灯
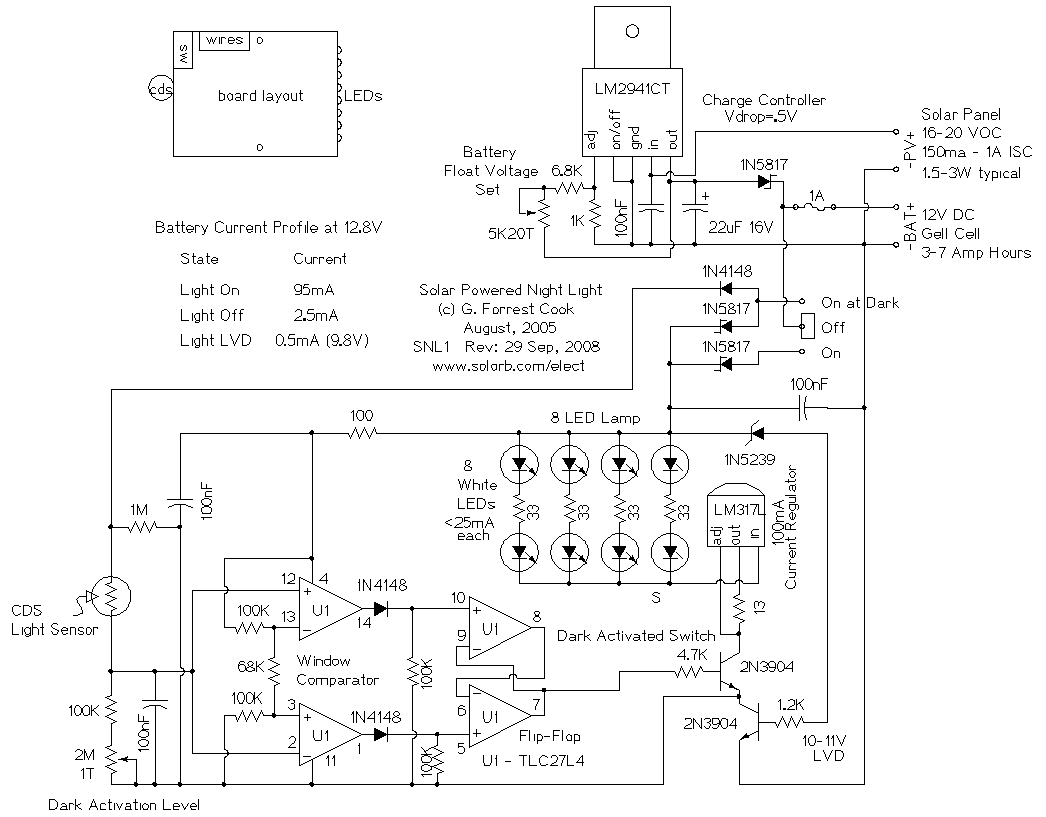
该电路是一个太阳能供电的光控小夜灯,由白色发光二极管提供照明。它可用于室内和室外夜间照明应用。对于室内使用,如果电路附近的另一个灯操作时,它可以被设置在其他灯泡熄灭时自动打开。电路的功能包括可选择的关/开/自动设置,内置低电压断开电路,以延长电池寿命。
规格
标称系统电压:12V DC
LED亮起电流消耗:95毫安
LED熄灭电流消耗:2.5毫安
低电压断开后电流消耗:0.5mA
太阳能电池板的额定电流:150mA至1A
太阳能电池板的额定电压:17-20 V
电池规格:12V标称,1至10AH
电池类型:可充电铅酸电池,镍氢电池,镍镉电池

原理
一个LM2941CT低压差稳压器作为太阳能充电调节器。该集成电路通过太阳能发电给可再充电电池,直到充电电压达到设定点之后,稳压器限制充电电流,以保持充电电压在设定值(浮动电压)。该LM2941CT和电池+端之间的1N5817肖特基二极管防止晚上电池通过充电控制器放电。
开/关/自动的开关选择操作模式。当打开时,电池电压被送到灯电路,但不给CDS光传感器供电,模拟一个黑暗的条件。该LED灯亮起。当开关在自动的位置,电池电压送到灯电路和CDS光感应器,CDS传感器在黑暗环境时LED灯亮起。
该CDS感光元件是串联一个2M的电位器和一个100K电阻。不同光照条件下CDS光传感器输出的变化信号电压加载到TLC27L4引脚2和12。左边两个TLC27L4运算放大器部分组成一个窗口比较器电路与迟滞电路。这两个比较器的输出通过两个1N4148二极管供给到右侧2个 TLC27L4运算放大器部分。
右边的两个TLC27L4运算放大器部分形成一个置位/复位触发器电路。在黑暗的环境下触发器打开,然后在一个明亮的环境,由于电路的滞后关闭。该操作减轻电平翻转时LED的闪烁。
从TLC27L4输出的通/断信号被发送到上面的2N3904晶体管,控制为LED灯电路供电。下面的2N3904晶体管与它基极的齐纳二极管形成一个低电压断开电路,当电池达到完全放电点时断开电路,可以防止电池被完全放电,给它更长的使用寿命。
该LM317L稳压器是作为一个电流调节器给LED灯供电,13欧姆的电阻设置电流在100mA。四个LED串各接收电流调节器电流的1/4即25mA。
制作
该电路可以建在一个带孔的电路板手工布线技术,或在一个自制的电路板。如果电路是在户外工作时,应注意防止水到达任何电气连接。CDS传感器应放置在一个黑暗的开放式管壳中防止杂散光和LED灯影响。如果太多的LED光被反射回CDS,在昏暗的光线条件该电路将闪烁。

校准
连接太阳能电池板和电池的电路,把太阳能电池板放在阳光下,让电池充电。调整LM2941CT上的5K电位器,直到电池电压达到所要求的浮充电压。铅酸电池通常可以在13.8V左右浮动。它可能有必要让电池在充电的时候,才到达上浮动电压设置。
设置电路在一个黑暗的位置,并调整2M电位器直到LED灯阵列开启。您可能要微调这个调整,使得LED打开在一个特定的黑暗水平。
使用
在所需的位置上安装电路,确保光敏电阻没有受到反射光和LED灯光影响。太阳能电池板应安装在一整天都能接收到阳光的位置。
要手动使用灯光,将开关置于ON位置。要运行灯在自动模式下,将开关置于黑暗时打开(自动)的位置。要把灯关掉,把开关置于OFF位置。
