首页
资料
电子制作
基础与经验
电源
音响
理论学习
555定时器
二极管
更多目录
搜索
电子爱好者
>
更多目录
>
国外电子资料
> 正文
TDA7088调频接收机
来源
电子DIY
发布时间
2014-05-16
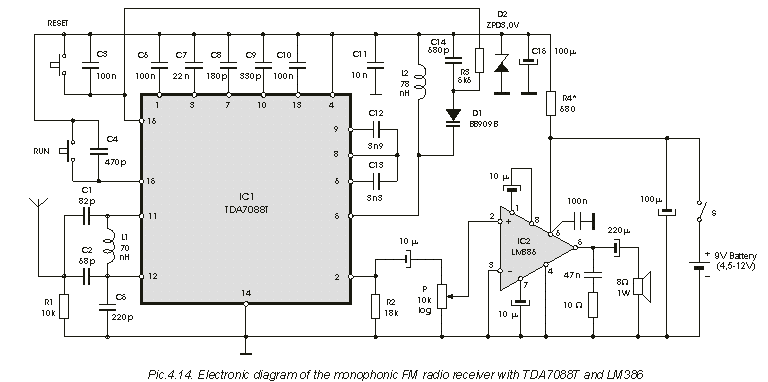
以下分别是TDA7088T制成的单声道调频接收机和双声道调频接收机:
标签:
TDA7088
,
调频接收机
<<
分立元件60W音频功率放大器
>>
TDA7012单芯片FM接收器
相关文章
四晶体管调频接收机
TDA7000集成电路调频接收机
TDA7000的FM接收器70MHz-120MHz
TDA7088T引脚功能和简要参数
TDA7088T电调谐调频收音机
电子爱好者 DIANZIAIHAOZHE.COM